返回旧站
设为首页
加入收藏
福州金山中学
学校首页
学校概况
学校简介
学校章程
学校荣誉
学校文化
教师风采
新闻中心
校园新闻
通知公告
专题报道
校务公开
党建园地
党建活动
党建特色
理论学习
教工之家
教学教研
教学管理
教研动态
课程改革
教学督导
教师获奖
学科园地
教师CN论文
语言文字规范
经典诵读
德育在线
德育常规
德育研究
升旗集会
家长学校
心灵驿站
学生频道
团队建设
学生活动
学生风采
金色风
校园电视台
平安校园
安全教育
后勤保障
校友之窗
情系母校
毕业合影
图书馆
读者指南
导读中心
读书活动
数字资源
学校首页
学校概况
学校简介
学校章程
学校荣誉
学校文化
教师风采
新闻中心
校园新闻
通知公告
专题报道
校务公开
党建园地
党建活动
党建特色
理论学习
教工之家
教学教研
教学管理
教研动态
课程改革
教学督导
教师获奖
学科园地
教师CN论文
语言文字规范
经典诵读
德育在线
德育常规
德育研究
升旗集会
家长学校
心灵驿站
学生频道
团队建设
学生活动
学生风采
金色风
校园电视台
平安校园
安全教育
后勤保障
校友之窗
情系母校
毕业合影
图书馆
读者指南
导读中心
读书活动
数字资源
您的当前位置:
首页
教学教研
学科园地
内容
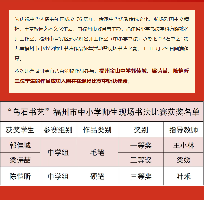
喜报 | 金中学子在“乌石书艺”福州市中小学师生现场书法比赛中取得佳绩
文章来源:本站原创
作者:教务处
发布时间:2025-11-30
阅读数: